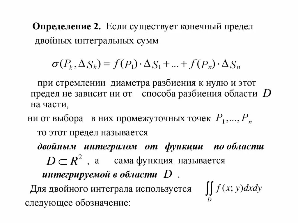
Интеграл среднего значения