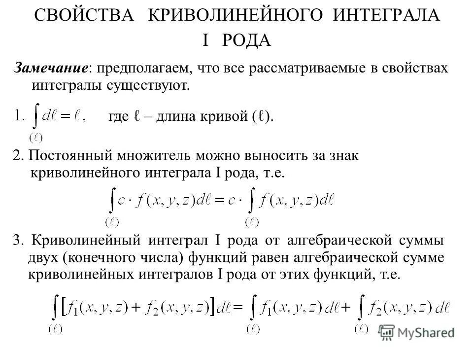
Интеграл от алгебраической суммы двух функций равен