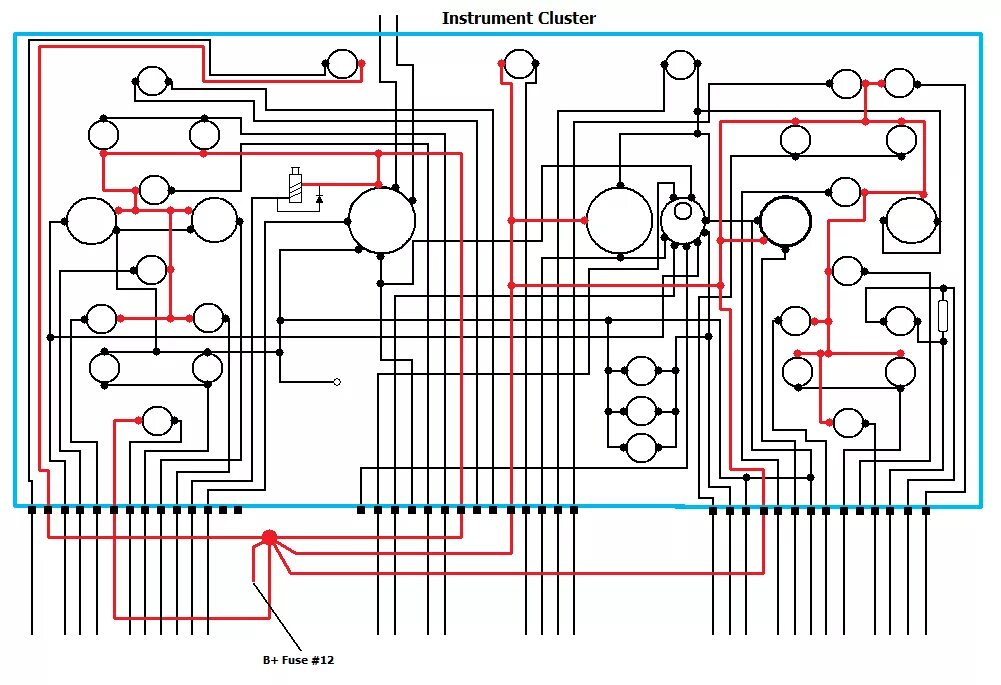
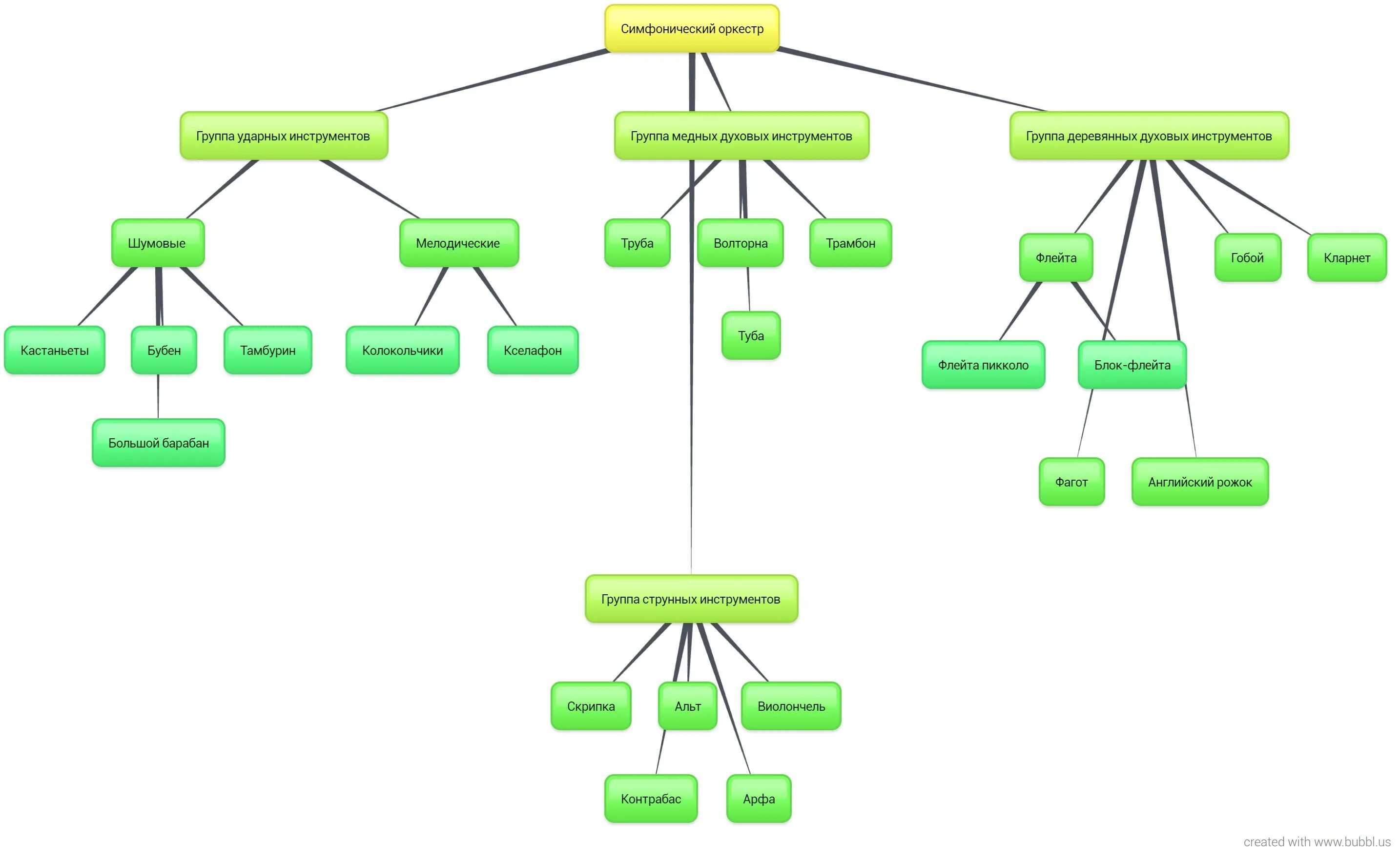
Instrument clustering