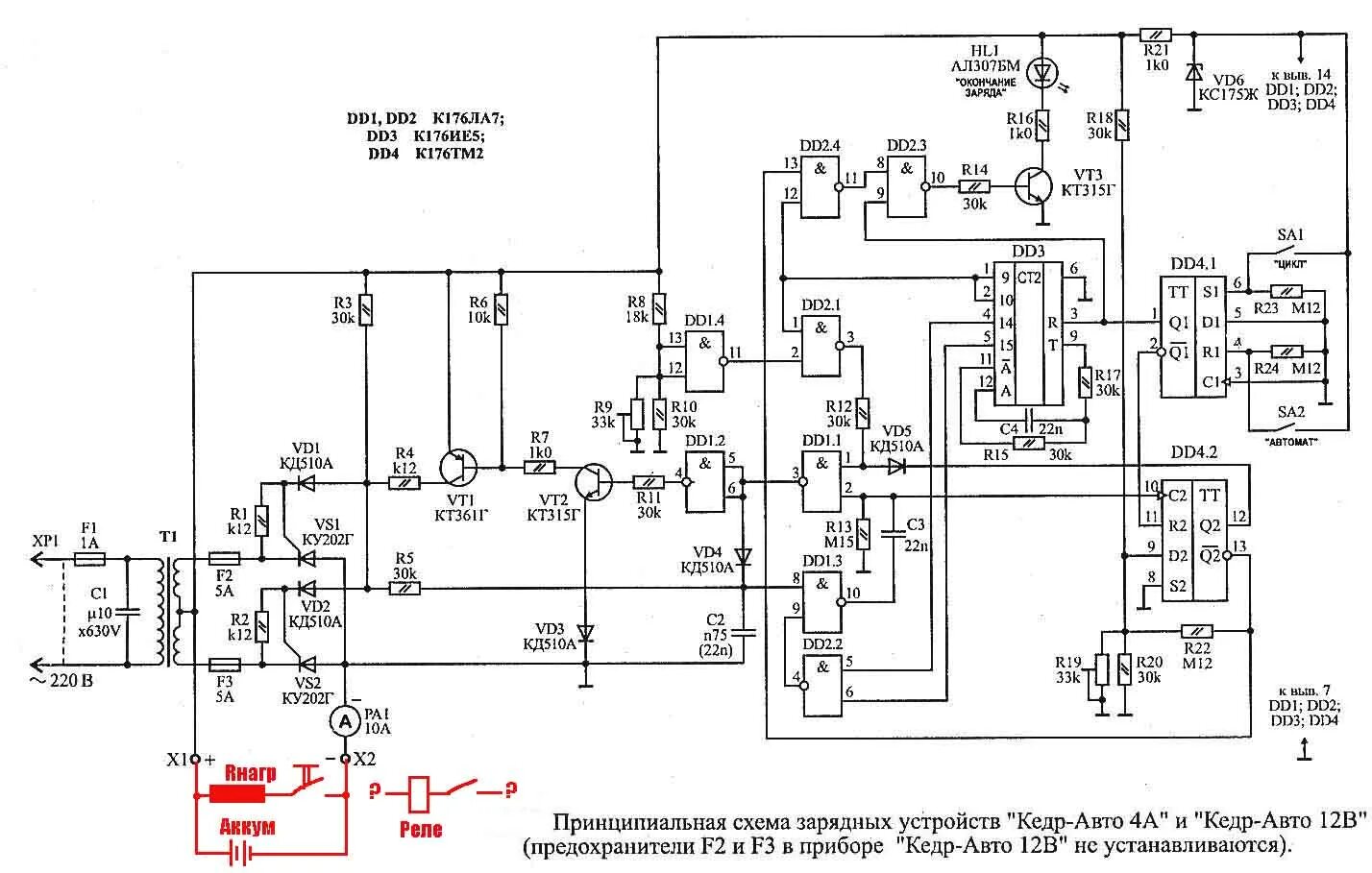
Инструкция зарядного устройства авто 4а