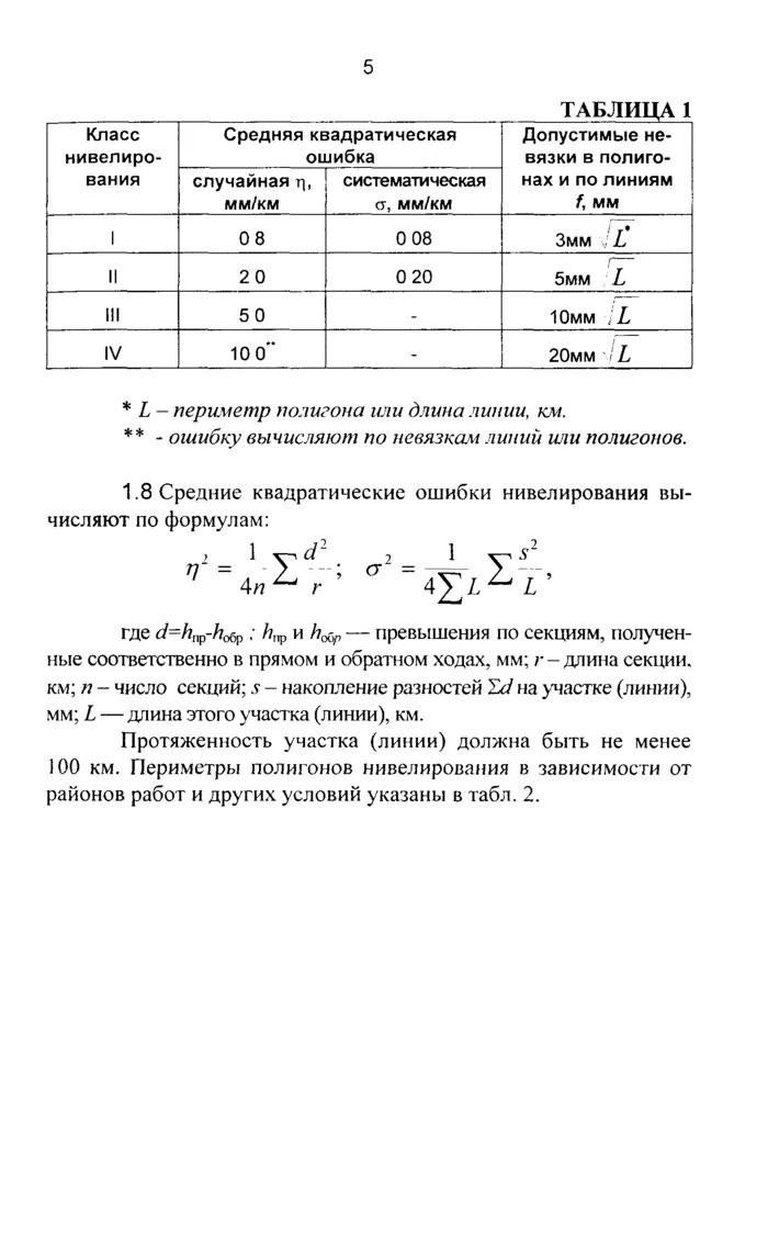
Инструкция по нивелированию 1 4 класса