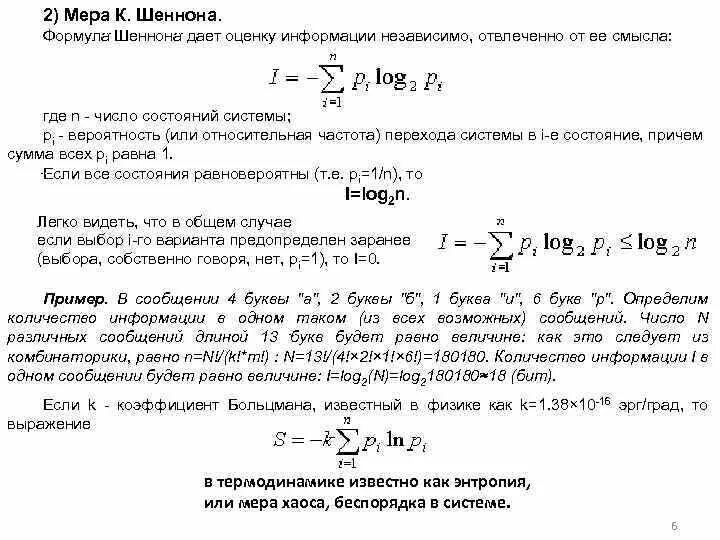
Информация формула шеннона