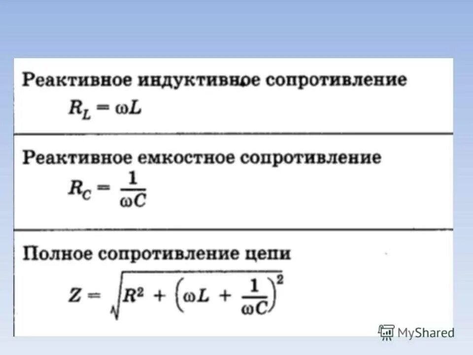
Индуктивное и емкостное сопротивление формулы