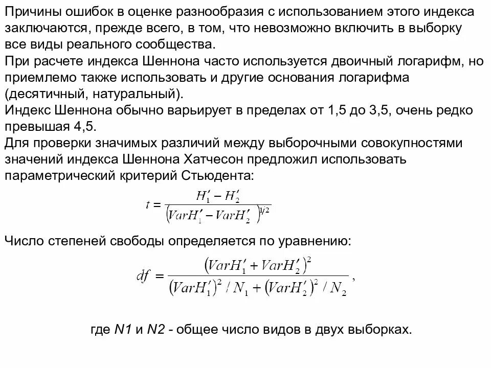
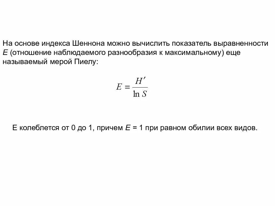
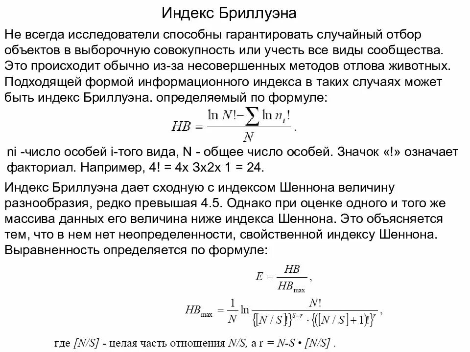
Индекс разнообразия шеннона