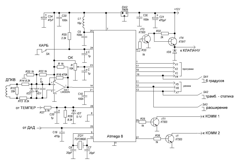
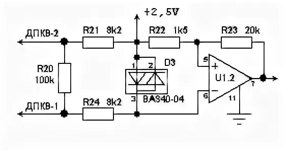
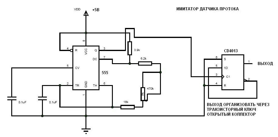
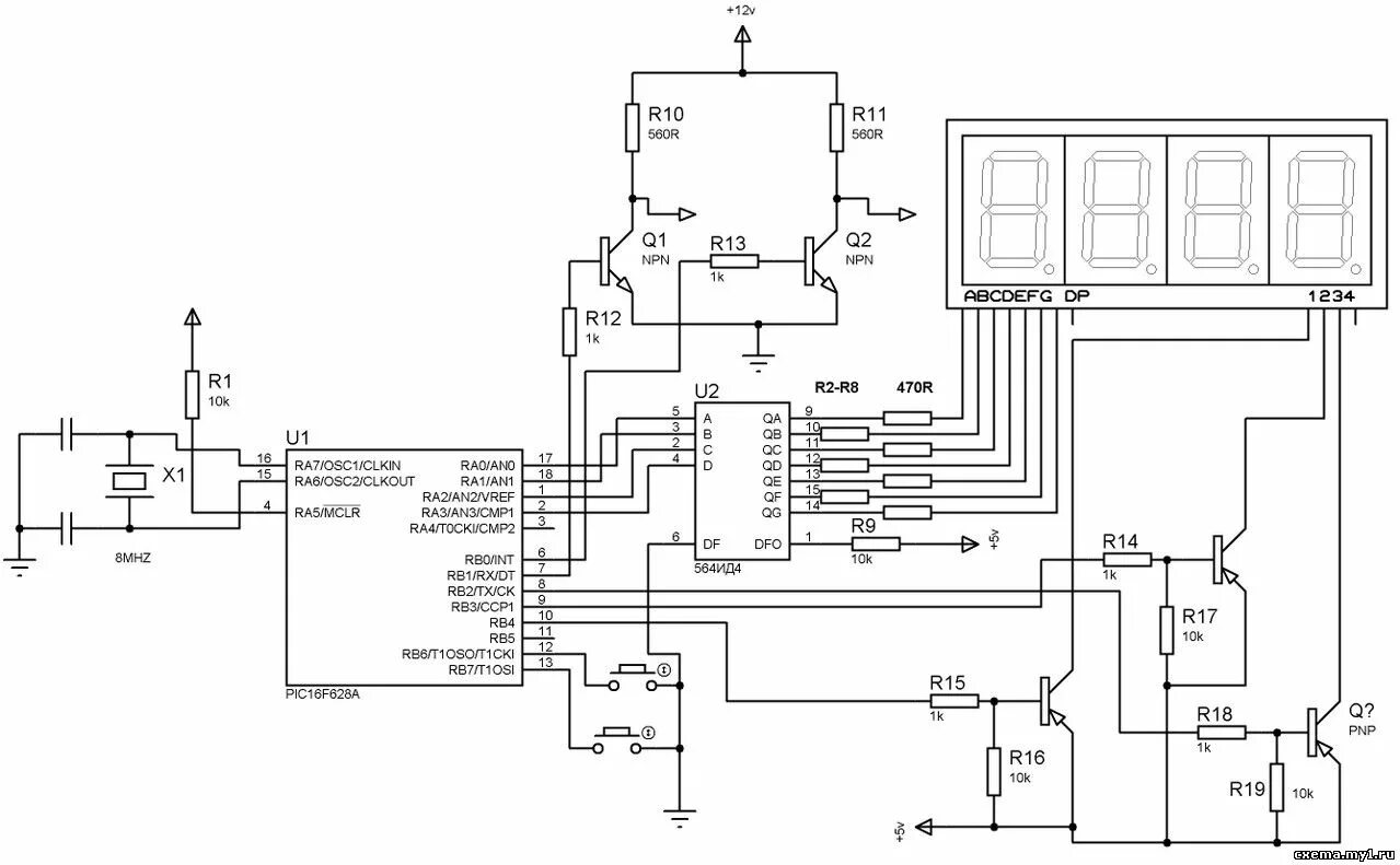
Имитатор дпкв