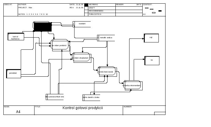
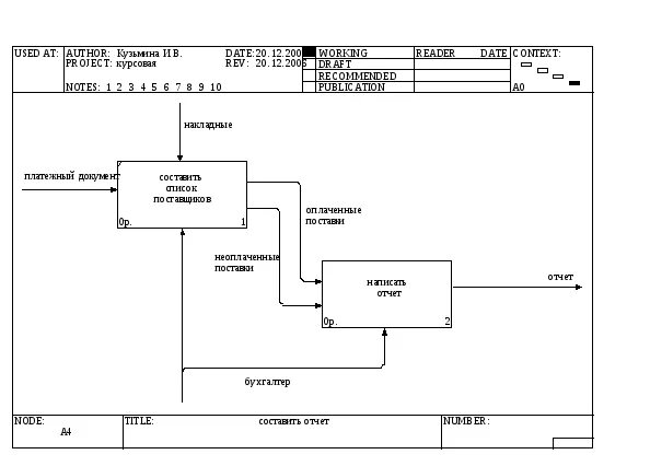
Idef3 dfd