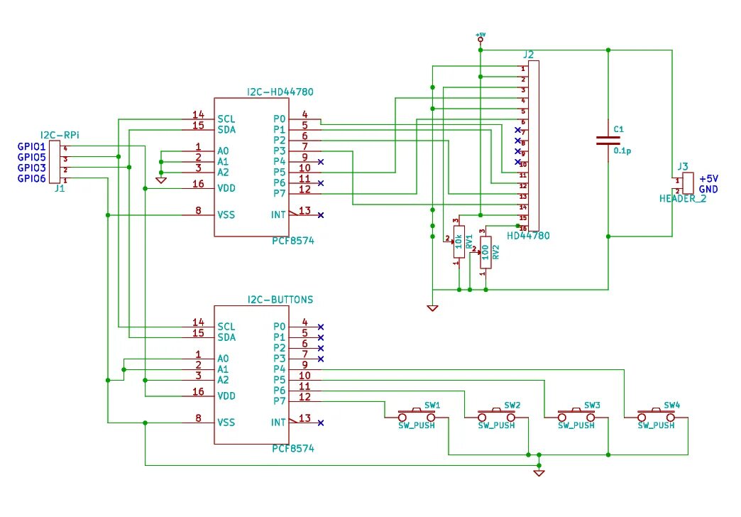
I2c display