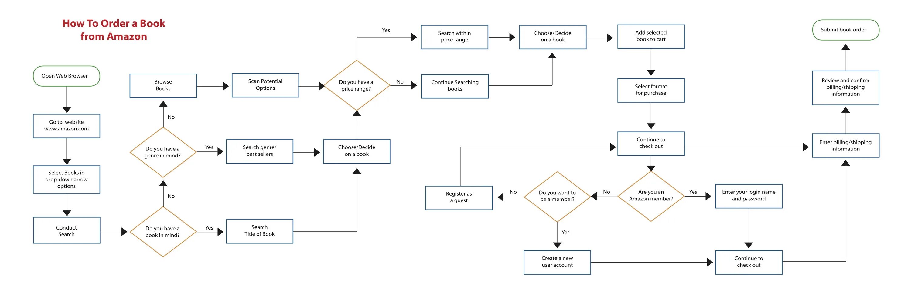
How about order