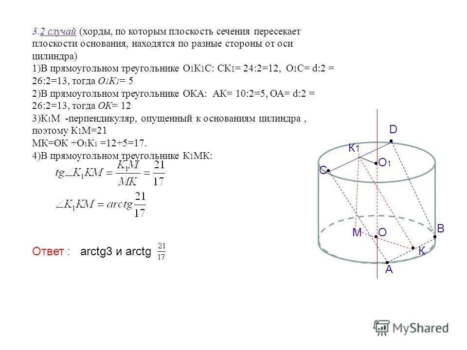
Хорда основания цилиндра равна 12