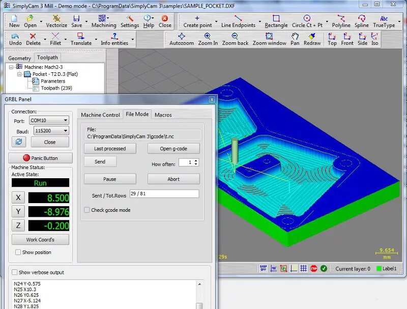
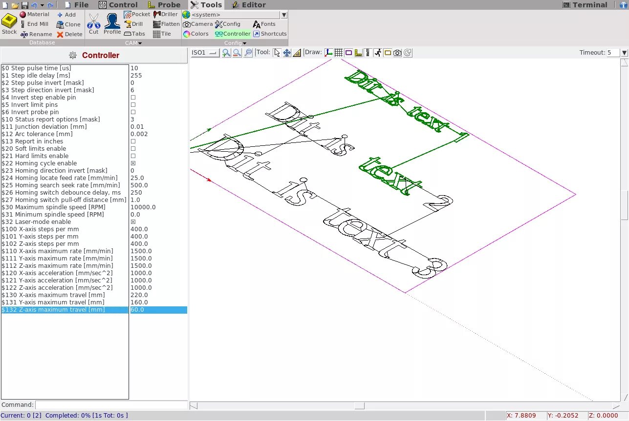
Grbl controller 3.6 1 на русском