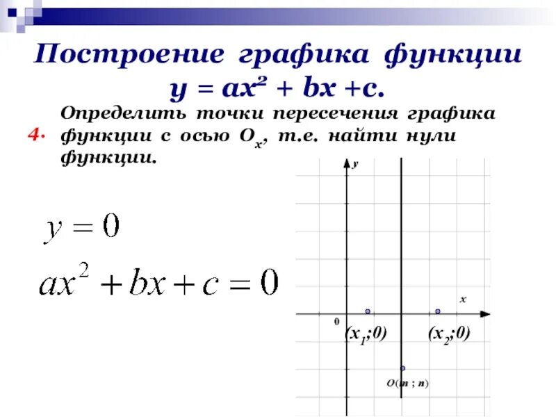
График линейной функции пересекает оси