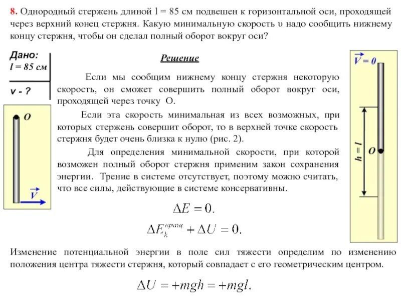
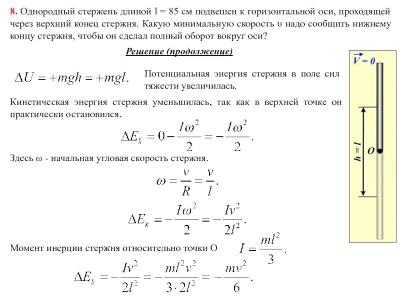
Горизонтальном положении и вращается