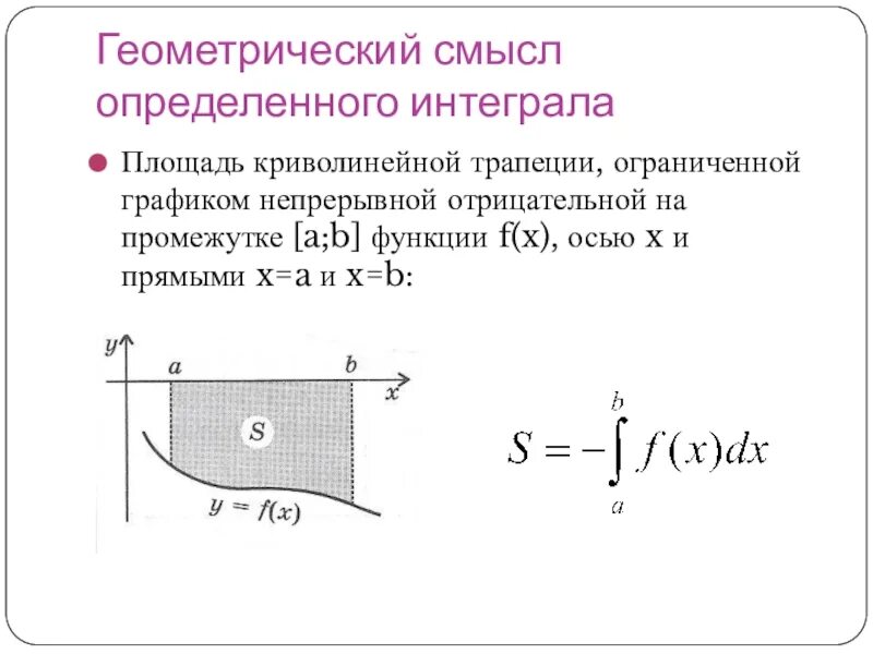
Геометрический смысл определенного интеграла