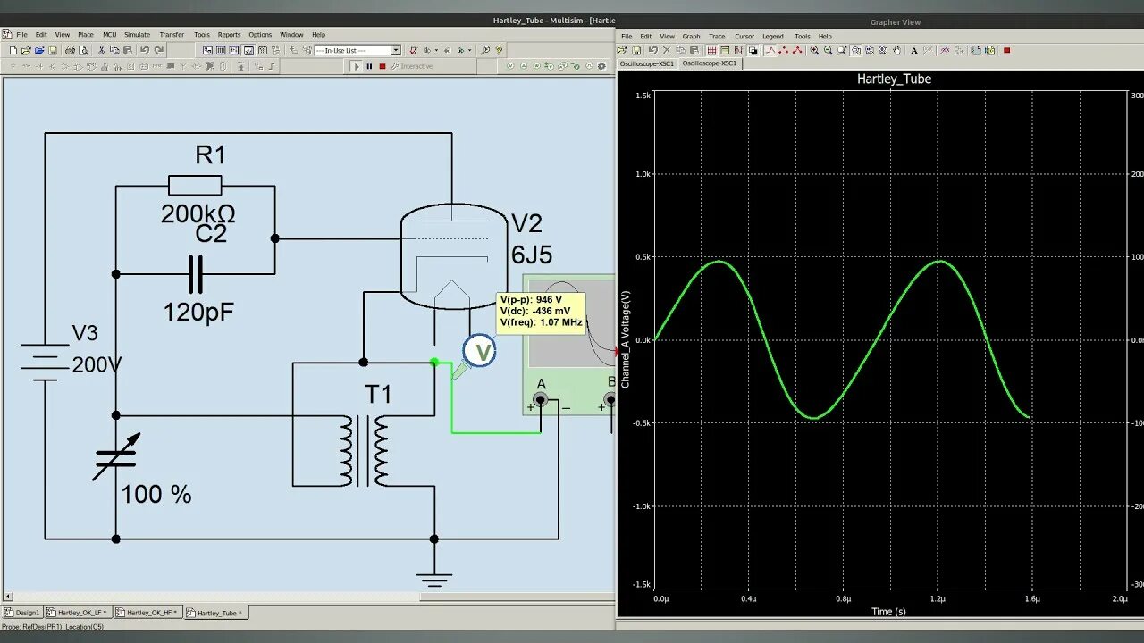
Генерирование видео