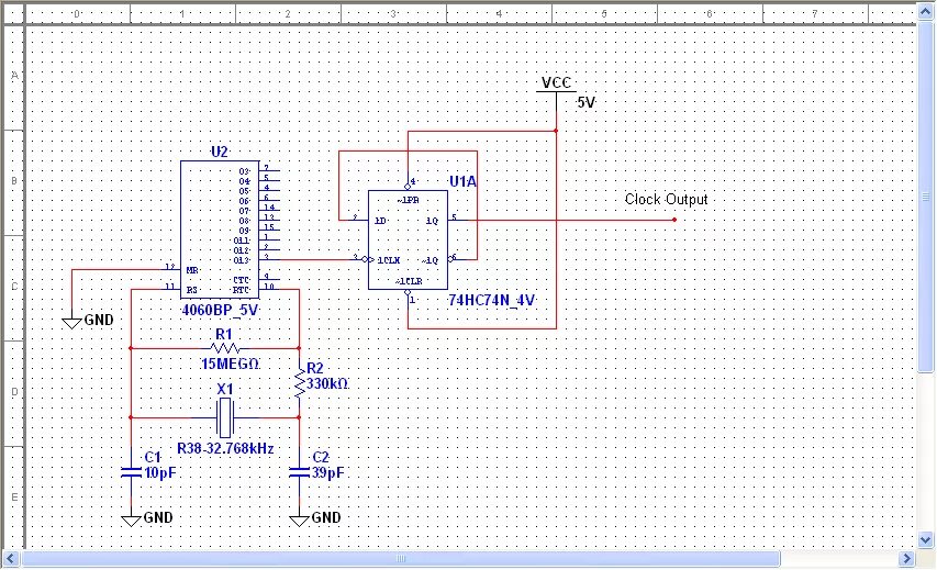
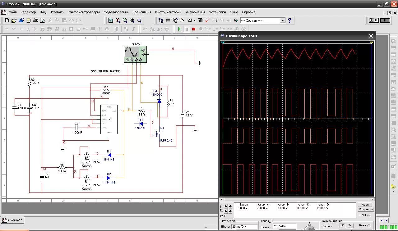
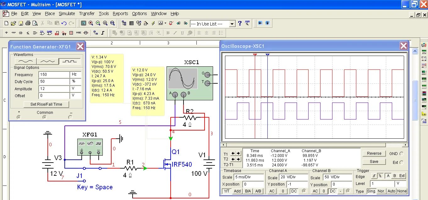
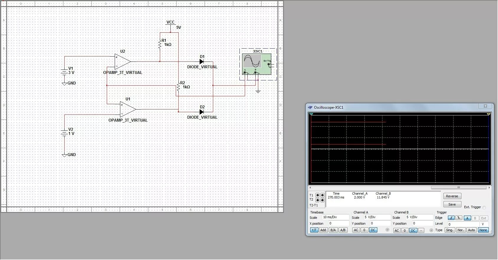
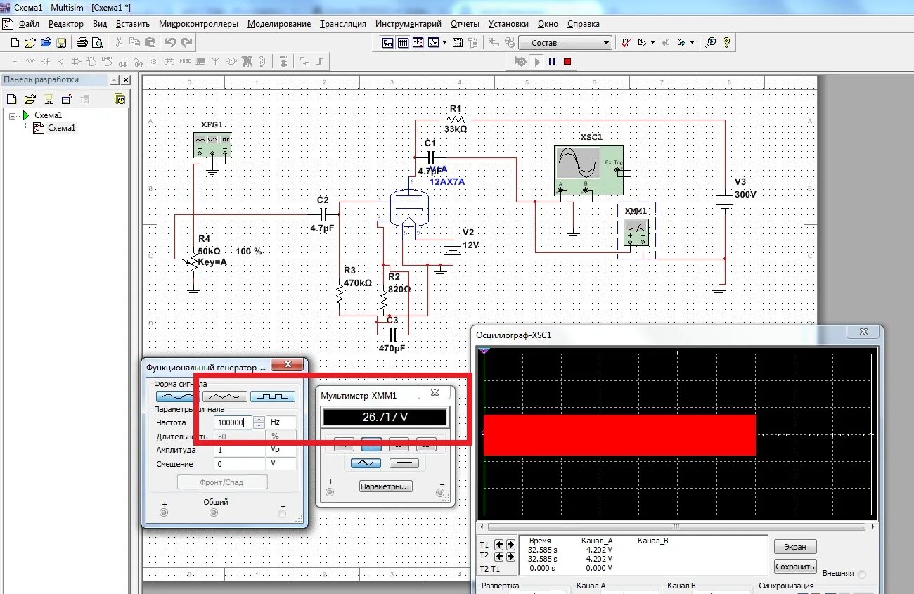
Генератор в мультисиме