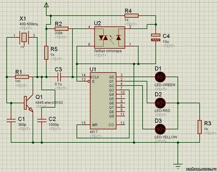
Генератор случайных через