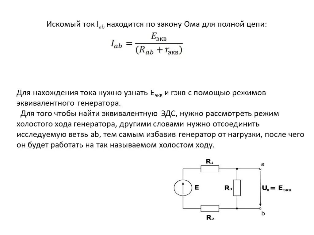
Генератор решений