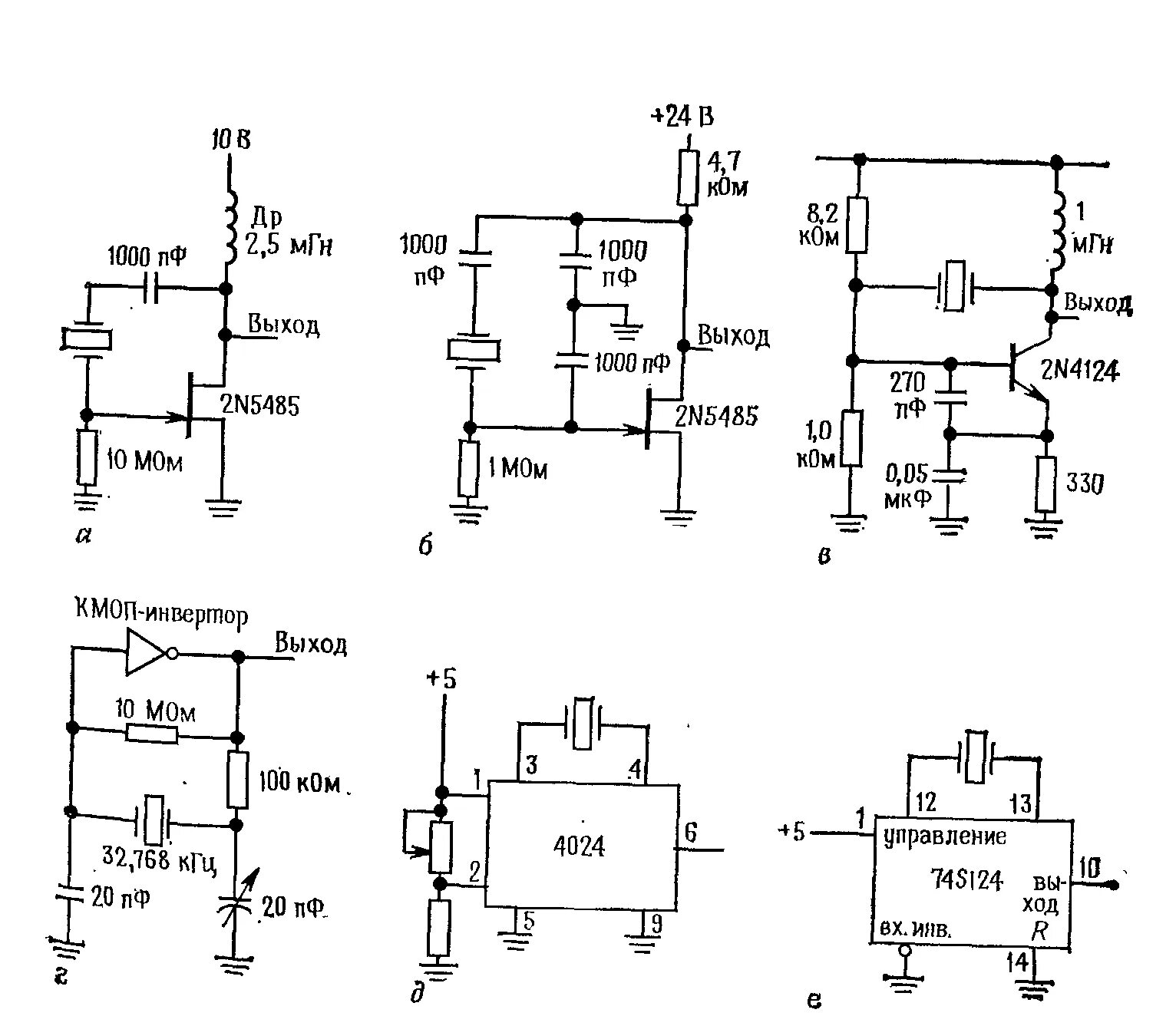
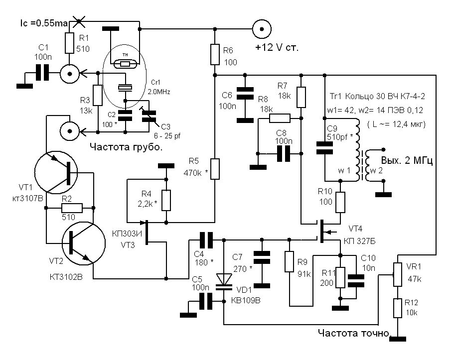
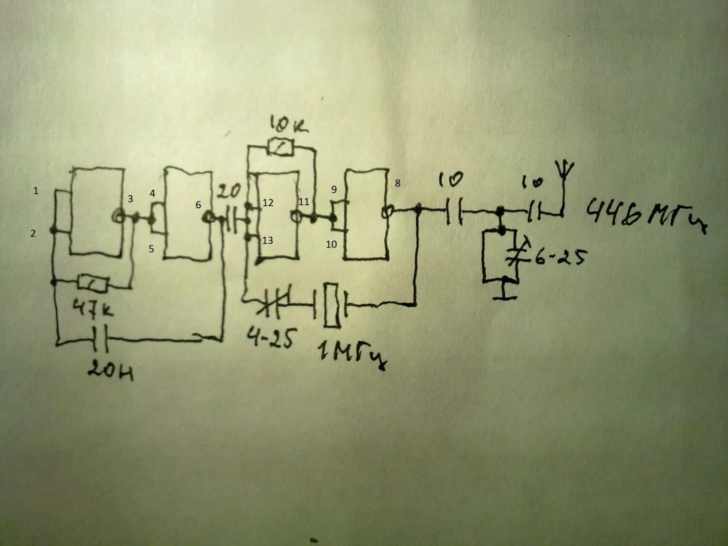
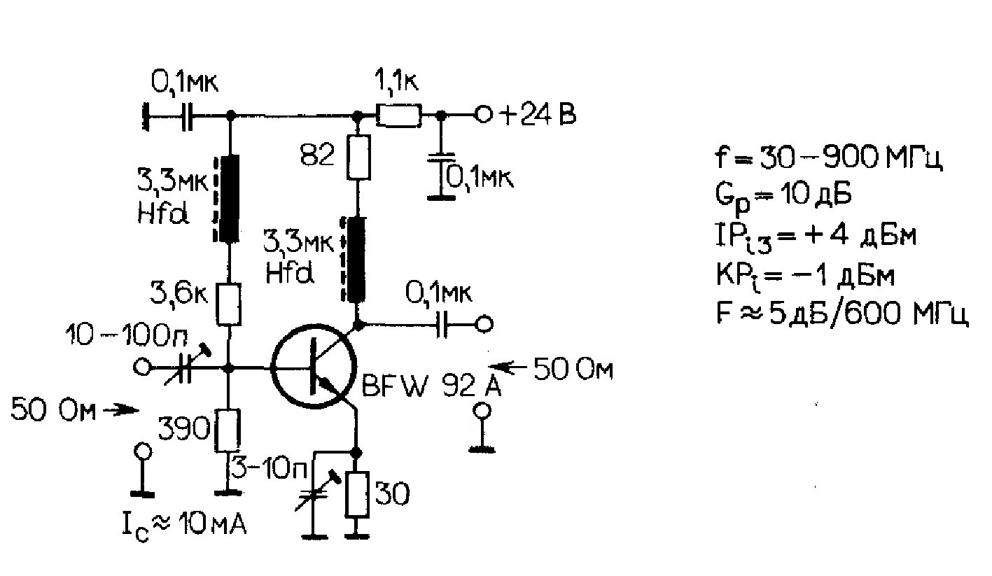
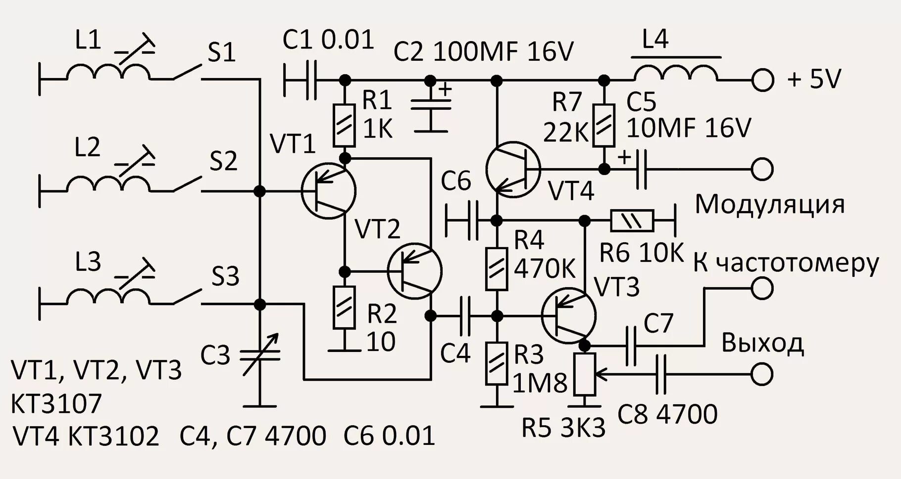
Генератор мгц