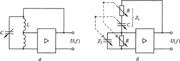
Генератор lc типа