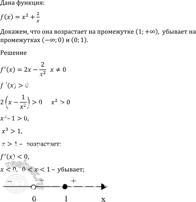
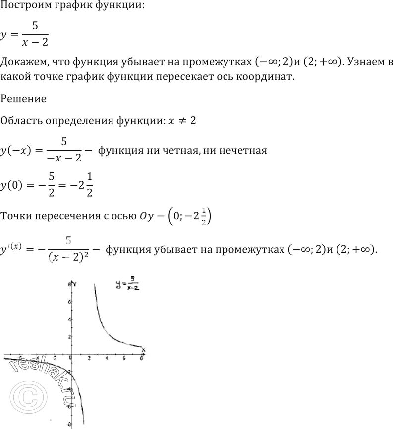
Функция убывает бесконечность 2