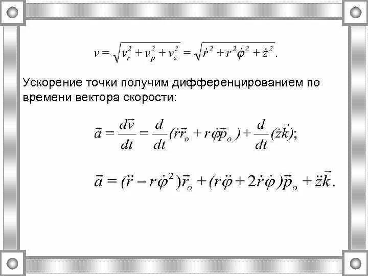
Функция разгона