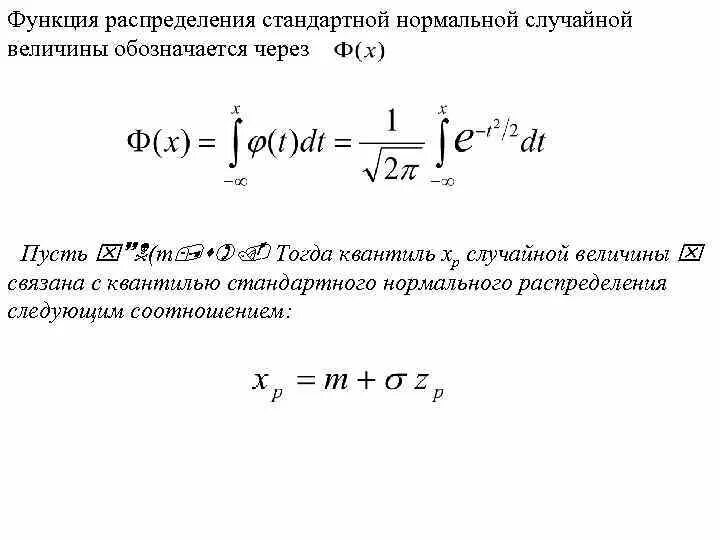
Функция распределения вероятностей случайной величины x