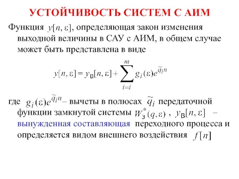
Функция определить номер