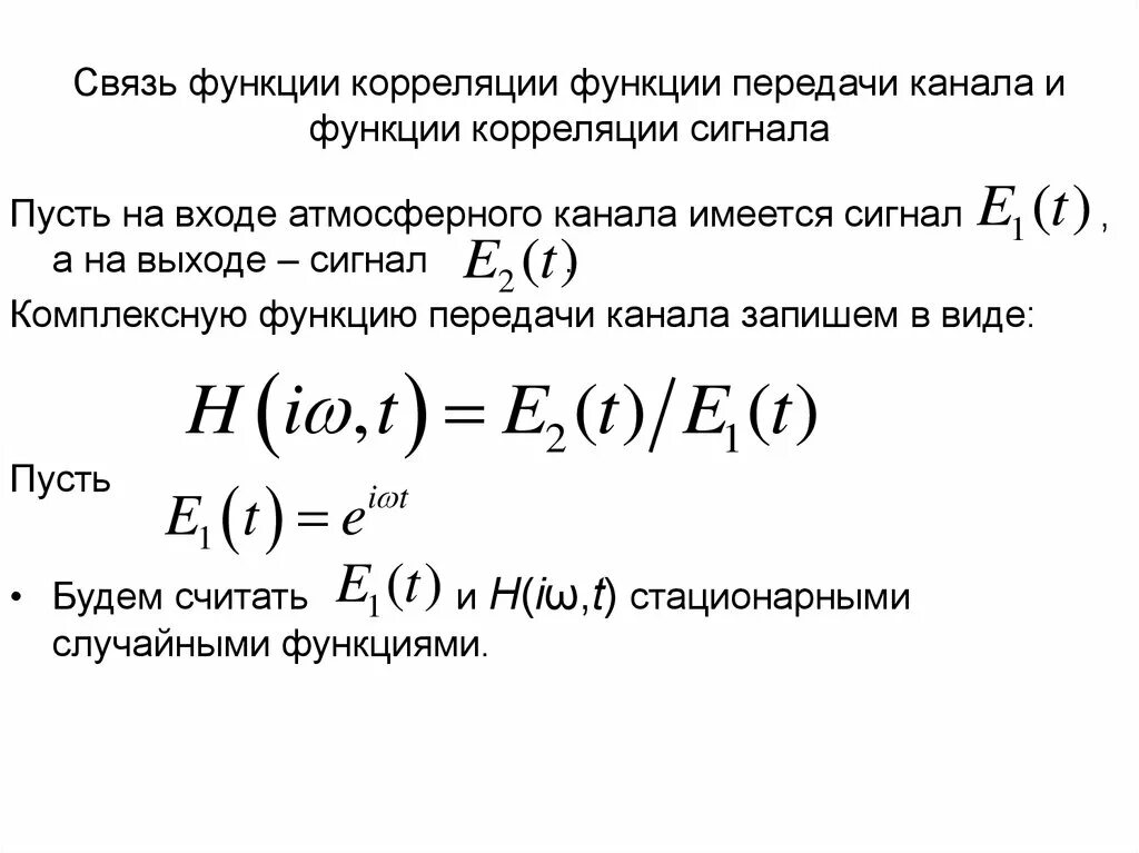
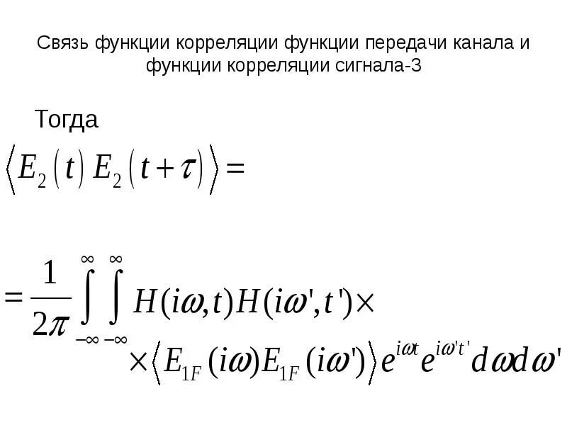
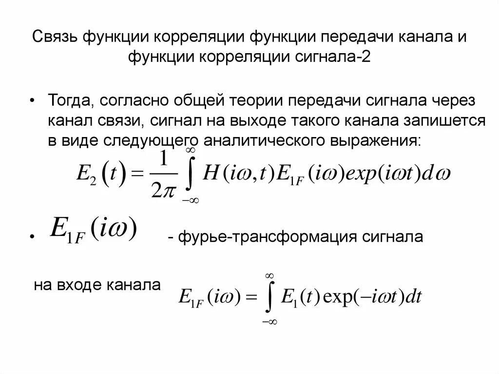
Функция корреляции