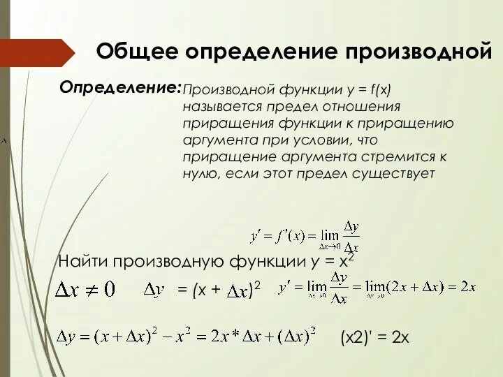
Функция f x выпуклая если