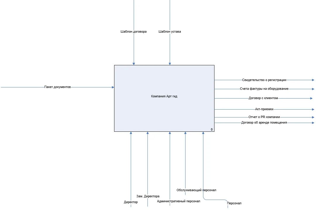
Функциональный блок в нотации idef0