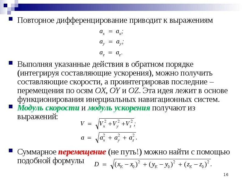
Функции ускорений