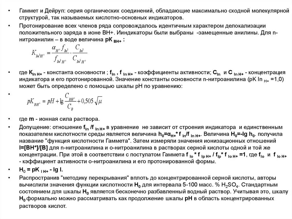
Функции кислотности