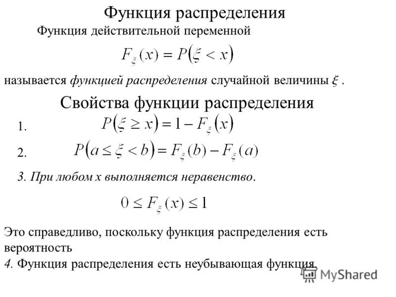
Функции действительной переменной