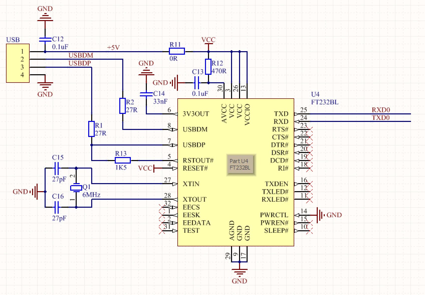
Ft232 usb uart