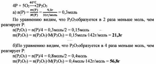
Фосфор кислород оксид фосфора 3