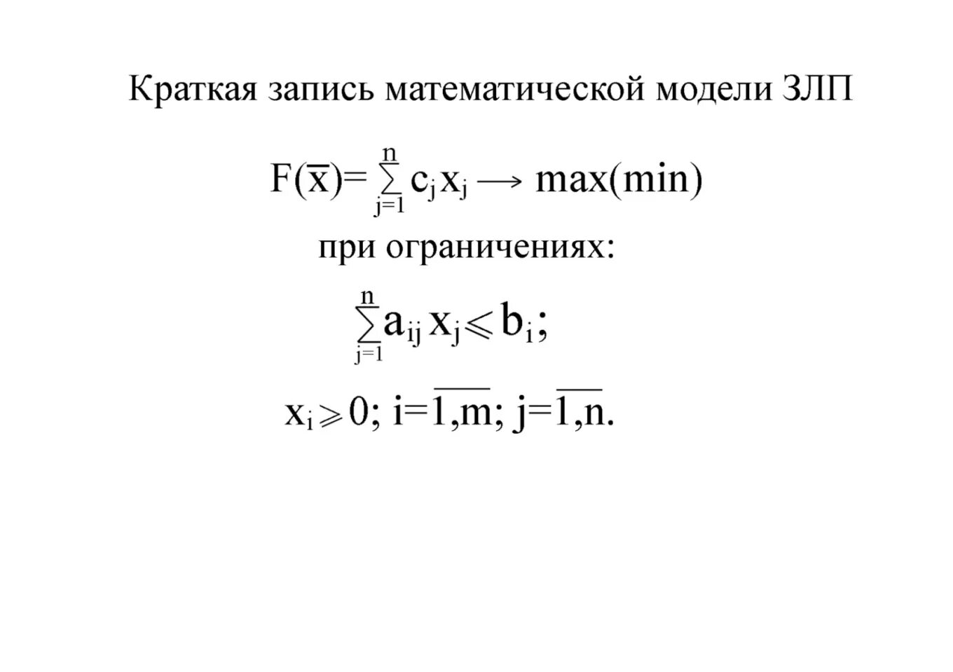
Формы задачи линейного программирования