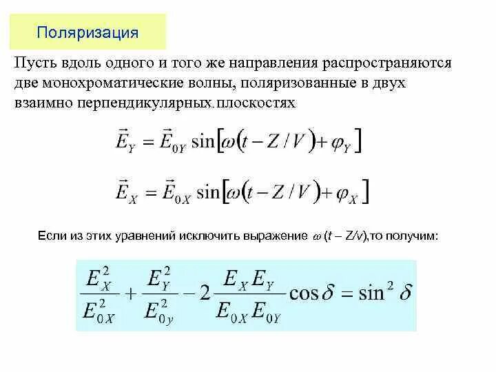
Формы поляризации