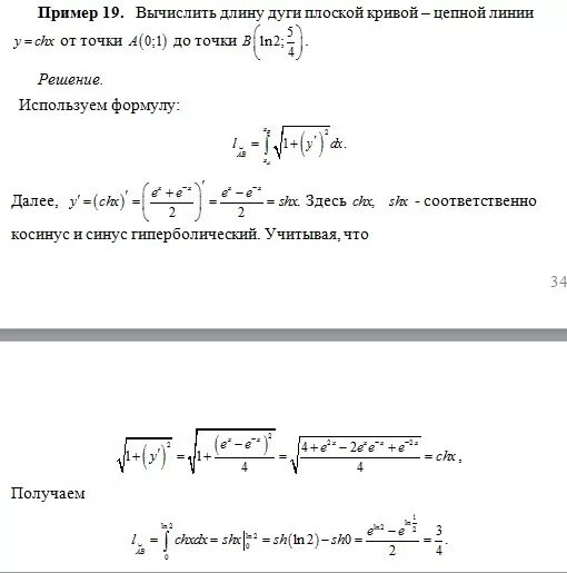
Формулы вычисления длины дуги