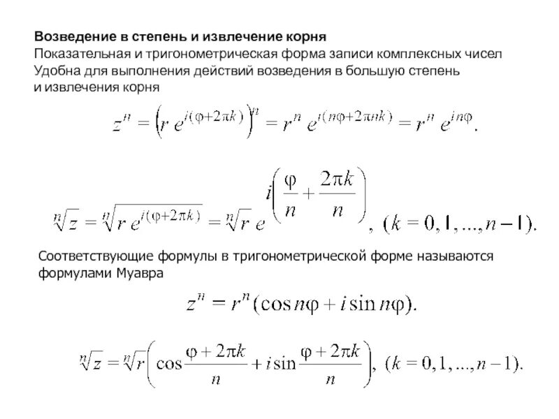
Формулы возведения числа в степень