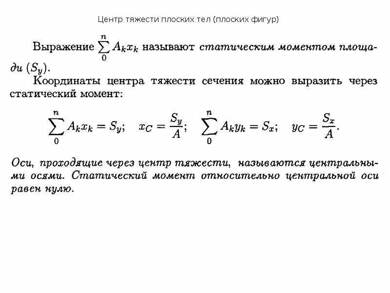
Формулы определения координат центра тяжести тела