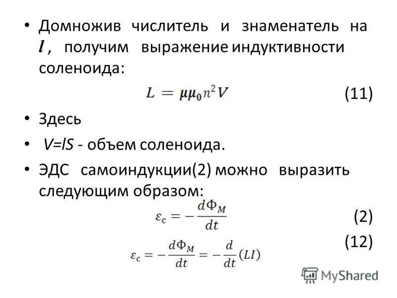
Формула выражающая индуктивности