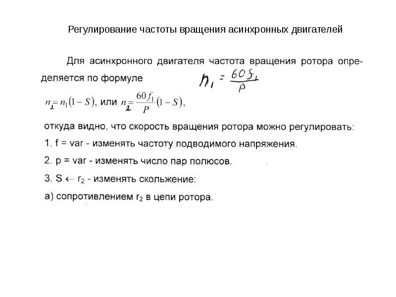
Формула вращения асинхронного двигателя