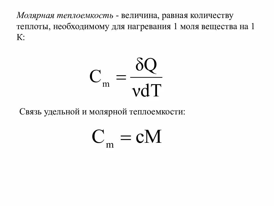
Формула теплоты идеального газа