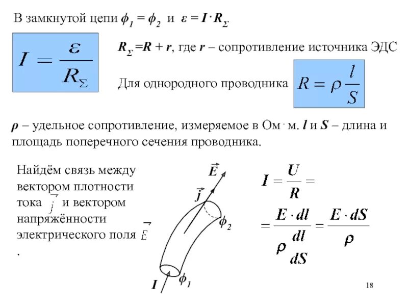
Формула сопротивления через удельное сопротивление