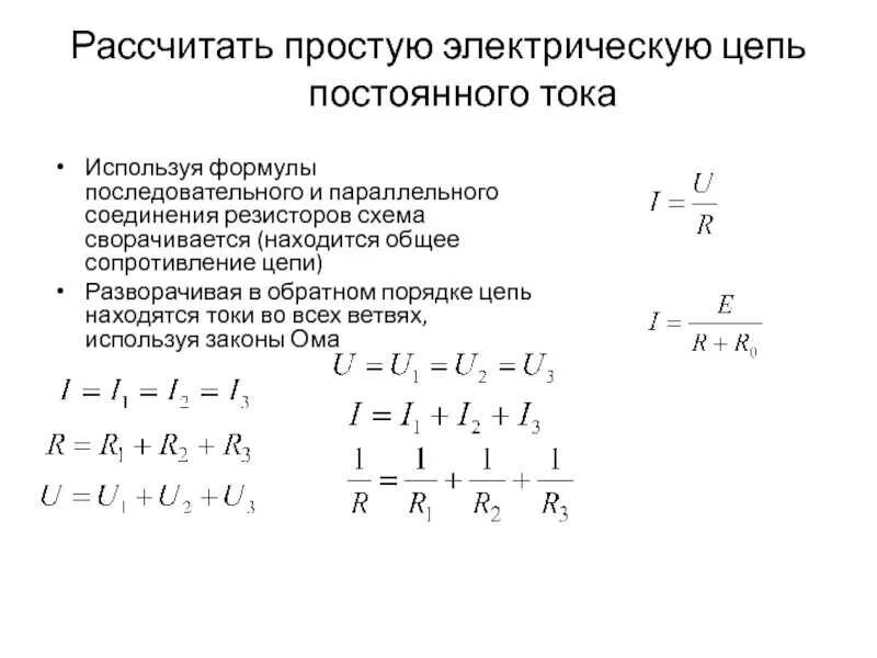
Формула расчета параллельного соединения