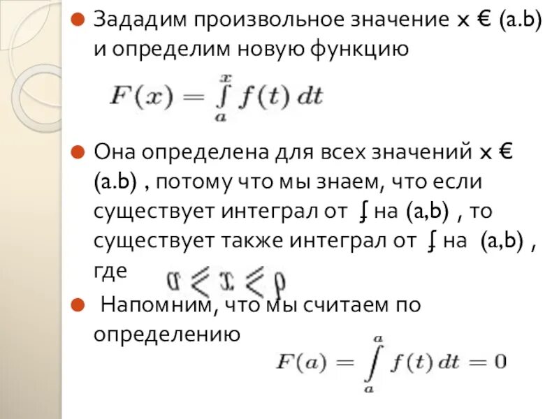
Формула произвольной функции