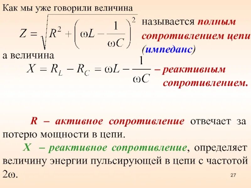
Формула полного сопротивления цепи переменного тока