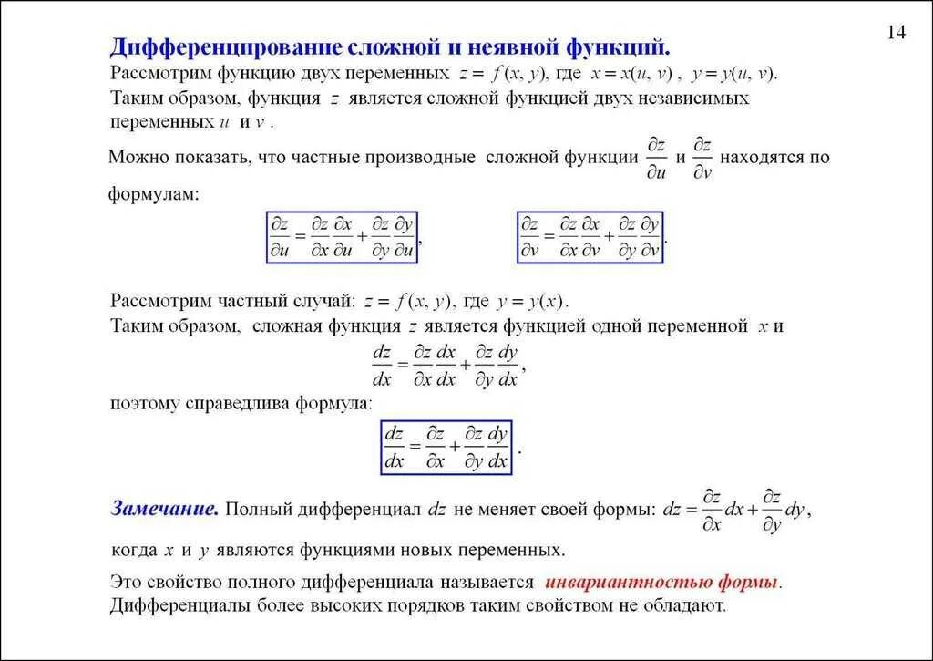
Формула неявно заданной функции