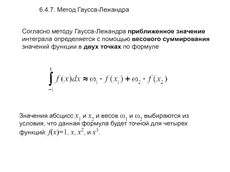
Формула гаусса для вычисления