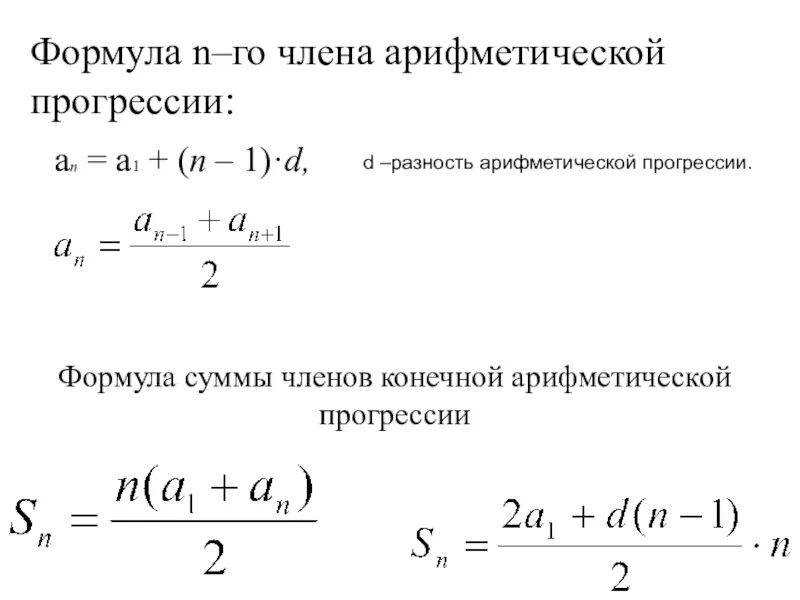
Формула для вычисления n